+7 (984) 888-54-10
7

SEO-продвижение сайта: как найти надежный сервис для создания ссылок

Опубликовано: 08.01.2025
Просмотры 1
Оценка 3.33
Поделилось 4
Статью написал:

SEO-продвижение сайта с выбором подходящего партнера по линкбилдингу может существенно повлиять на эффективность ваших усилий. Речь идет о росте позиций в поисковиках и о долгосрочном успехе вашего бизнеса. 

Вы спросите, как избежать подводных камней и найти действительно стоящую компанию? Сегодня я, Владимир Кривов, руководитель федерального SEO-агентства РОСТСАЙТ, хочу поделиться с вами уникальной технологией продвижения сайтов, которая поможет вывести ваш бизнес на новый уровень.

Что важно учитывать при выборе

Рынок услуг линкбилдинга перенасыщен предложениями, но далеко не каждое из них стоит вашего внимания. Многие компании по SEO-продвижению сайтов обещают чудеса, но их методы могут привести к санкциям от поисковых систем. Чтобы минимизировать риски, нужно заранее определить свои цели и критерии выбора.

  • Ссылки должны быть качественными и соответствовать требованиям поисковых систем.

  • Партнёр обязан четко объяснять свои методы и стратегии продвижения сайта.

  • SEO-агентство должно быть готово подстроиться под ваши запросы и специфику бизнеса.

Как сформулировать ожидания

Прежде чем подписывать контракт, определите, чего вы хотите достичь:

  • Увеличение органического трафика?

  • Привлечение реферальных посетителей?

  • Усиление позиций по ключевым запросам?

Кроме того, решите, какой уровень риска приемлем для вас. Например, некоторые стратегии SEO-продвижения сайта могут дать быстрый результат, но сопряжены с более высокими рисками. Важно заранее обсудить эти нюансы с агентством.

Вопросы, которые нужно задать агентству

Перед тем как принять решение, задайте потенциальному партнёру несколько первоочередных вопросов:

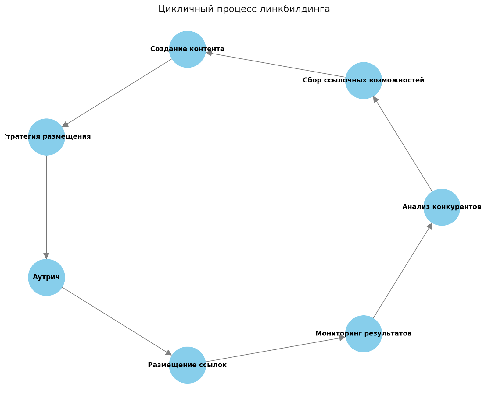
  1. Какие методы вы используете? Узнайте, как SEO-агентство работает: используют ли они гостевые публикации, контент-маркетинг, цифровой PR и другие инструменты. Избегайте SEO-компаний, которые не готовы раскрыть свои стратегии.

  2. Как вы оцениваете успех SEO-продвижения сайта? Надежное агентство опирается на измеримые показатели: рост трафика, улучшение позиций в поиске, увеличение конверсий. Если акцент делается только на DA или DR, стоит насторожиться.

  3. Какие стандарты качества в SEO-продвижении сайта вы соблюдаете? Попросите объяснить, как агентство проверяет сайты-доноры. Качество ссылок должно быть приоритетом, а не их количество.

  4. Как организована отчётность SEO-продвижения сайта? Узнайте, как часто вы будете получать отчёты и какие данные в них будут включены. Агентство должно быть готово адаптировать формат отчётности под ваши потребности.

Как избежать недобросовестных компаний

Некоторые признаки могут говорить о том, что с SEO-компанией лучше не связываться:

  • Завышенные обещания: никто не может гарантировать топовые позиции в поисковиках.

  • Слишком низкие цены: качественное SEO-продвижение сайта требует ресурсов и времени.

  • Размытые ответы: если SEO-агентство уклоняется от вопросов, это тревожный знак.

Почему важно строить долгосрочные отношения

Линкбилдинг — это процесс, который требует постоянного внимания. По данным Ahrefs, большинство ссылок теряется в течение нескольких лет. Поэтому важно выбрать партнёра, который готов к длительному сотрудничеству и умеет поддерживать результаты SEO-продвижения сайта на высоком уровне.

Что следует учитывать:

  • Быстрая и прозрачная обратная связь говорит о серьёзном подходе.

  • SEO-агентство должно демонстрировать измеряемый рост трафика, улучшение конверсий и позиций.

  • Вы должны быть в курсе всех этапов SEO-продвижения сайта.

Таким образом, SEO-продвижение — это далеко не легкая задача. Чтобы не тратить время на эксперименты, лучше обратиться к профессионалам из РОСТСАЙТ, где мы сделаем всё для успеха вашего сайта.

Выбор сервиса для построения ссылок — это шаг, который определяет успех ваших усилий. Выбирайте партнеров, которые ведут SEO-продвижение сайта прозрачно, фокусируются на ваших целях и готовы к долгосрочному сотрудничеству. 

Изображения сгенерированы ИИ

«Ты джун или уже почти сеньор? Ещё копаешься в туториалах?»
Ну что, кодер, готов узнать, кто ты на самом деле? Ещё зависаешь на Stack Overflow, копируя чужие решения, или уже стал тем самым сеньором, который смотрит на новичков с мудростью Будды и пишет код с закрытыми глазами? Давай проверим, насколько ты прокачан: ещё таскаешься с туториалами или уже готов проводить свои лекции? Погнали, бро, мир IT ждёт твой финальный апгрейд!
Прошли 750 человек
2 минуты на прохождение
вопрос 1 из 10
Ты только что получил баг-репорт от тестировщика. Твои действия?
вопрос 1 из 10
Как ты относишься к комментированию кода?
вопрос 1 из 10
У тебя сломался билд прямо перед дедлайном. Что ты сделаешь?
вопрос 1 из 10
Как ты выбираешь инструменты для разработки?
вопрос 1 из 10
Что ты чувствуешь, когда видишь Legacy-код?
вопрос 1 из 10
Как ты относишься к ревью кода?
вопрос 1 из 10
Коллега попросил тебя объяснить какую-то сложную тему. Как ты поступишь?
Ультра-джун
Миддл на подходе
Почти сеньор
Поделитесь результатами
Ты — ультра-джун! Ты всё ещё в режиме «гугл — мой лучший друг», и каждый баг для тебя — это как поход по минному полю. Но не переживай, каждый сеньор когда-то был джуном! Просто продолжай копировать код, пересматривать туториалы по ночам вместо секса с подругой и верить в светлое будущее (где ты не забудешь закрыть все скобки).
Ты — миддл на подходе! Ты уже не боишься кода, но иногда всё ещё шепчешь: «Ну пожалуйста, пусть заработает!» Ты знаешь, что делаешь, но временами ещё любишь подглядывать, что там скажет Stack Overflow. Сеньоры уже не бесят, а джуны спрашивают тебя «как правильно». Ты на пути к величию!
Поздравляем, ты — почти сеньор! Ты уже настолько крут, что можешь починить баг силой мысли или просто сказать «это фича, смиритесь». Ты делаешь ревью, даёшь советы и иногда даже пишешь комментарии к коду. Осталось только начать пить чёрный кофе без сахара и ныть про «старый добрый JavaScript», и ты — полноправный гуру!

Комментарии


Я прочитал(а) и соглашаюсь с политикой конфиденциальности

Правила: Администрация сайта не несет ответственности за оставленные комментарии. Администрация сайта оставляет за собой право: редактировать, изменять, удалять комментарии пользователей. Ручная модерация комментриев происходит каждое утро.

Читайте также: